欢迎投稿
会员登录
首页
协会概况
协会简介
领导机构
执行机构
专门委员会
专业委员会
历届理事会
历史回顾
光荣榜
行业要闻
律协动态
行业党建
地市动态
业内动态
律所动态
媒体报道
通知公告
协会通知
遗失公告
律所公告
共享青训
专业研究
专委会考核
业务指引
专业论文
视频回放及课件
研究动态
法律资讯
两高案例
行业规章
行业文化
《浙江律师》
散文随笔
会员管理
律师黄页
诚信档案
投诉电话
常用下载
常见问题
法规检索
会员服务
地市律协
杭州市律师协会
宁波市律师协会
温州市律师协会
湖州市律师协会
绍兴市律师协会
金华市律师协会
衢州市律师协会
舟山市律师协会
台州市律师协会
丽水市律师协会
义乌市律师协会
浙商涉外法律服务中心
- 协会概况 -
当前位置:
首页
>>
中文版
>
协会概况
>
光荣榜
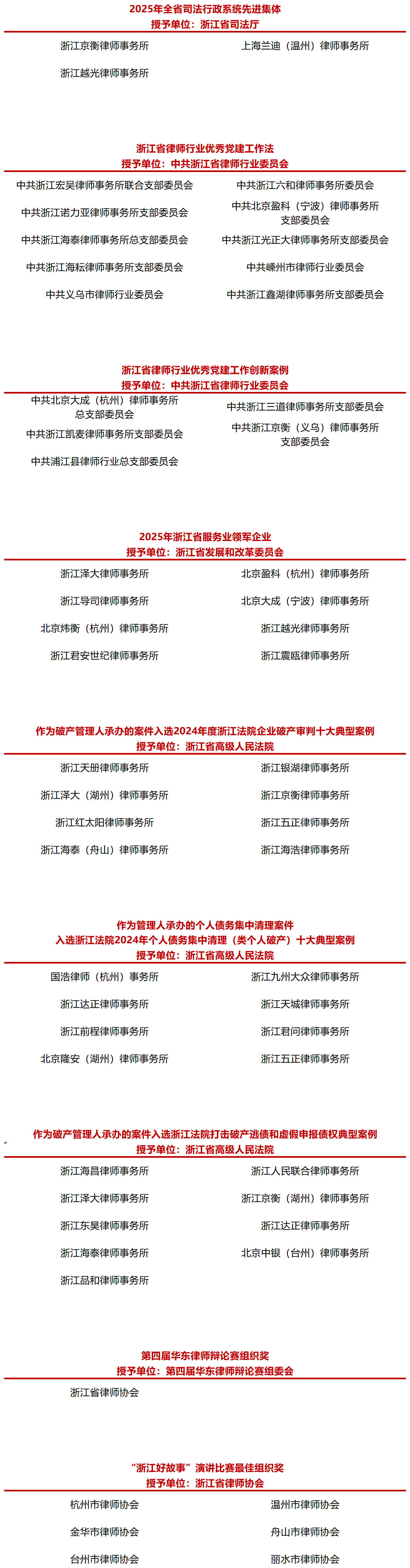
2025年光荣榜
日期:2026-01-21
阅读:477 次
分享到:
QQ空间
新浪微博
微信